ATV

Electrónica

Mediante un sensor situado a la entrada del establecimiento, informa de la visita de nuevos clientes enviando una señal al dispositivo receptor.

El receptor es un dispositivo portátil de tamaño inferior a un teléfono móvil, que dispone de señal luminosa, sonora y vibración.

La comunicación se realiza mediante módulos NRF24L01 de 2,4GHz.

ATV

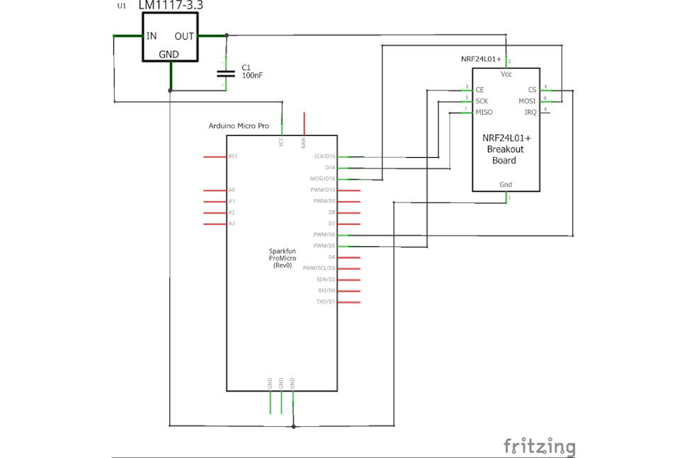
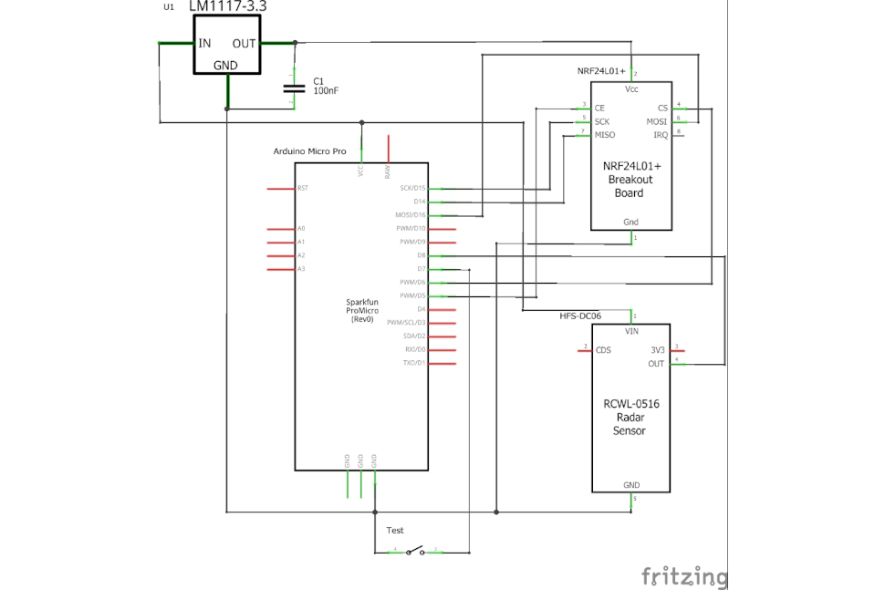
Sensor

El sensor está compuesto de un Arduino Micro Pro, y se pueden utilizar distintos tipos de sensores de presencia.
Dispone de un modo de test para comprobar alcance, en este modo emite señal en bucle.
Tiene los siguientes componentes:

  • Arduino Micro Pro
  • Sensor radar por microondas HFS-DC06 como detector de presencia. Se pueden usar otros modulos como RCWL-0516
  • NRF24L01+ para conexión inalambrica con el receptor. Mejor utilizar un modulo preamplificado para aumentar la distancia
  • AMS1117 regulador de voltaje
  • Condensador cerámico 100nF
  • Interruptor para activar modo test

Dado que el NRF24L01+ se alimenta a 3.3v y el Arduino a 5v se utiliza un regulador AMS1117.

Descargar código para Arduino - Descargar -

Descargar modelo 3D (soporte para RCWL-0516) - Descargar -

Descargar modelo 3D caja (NRF24L01+ PA) - Descargar -

Descargar modelo 3D tapa (NRF24L01+ PA) - Descargar -

Descargar modelo 3D soporte NRF24L01 (NRF24L01+ PA) - Descargar -

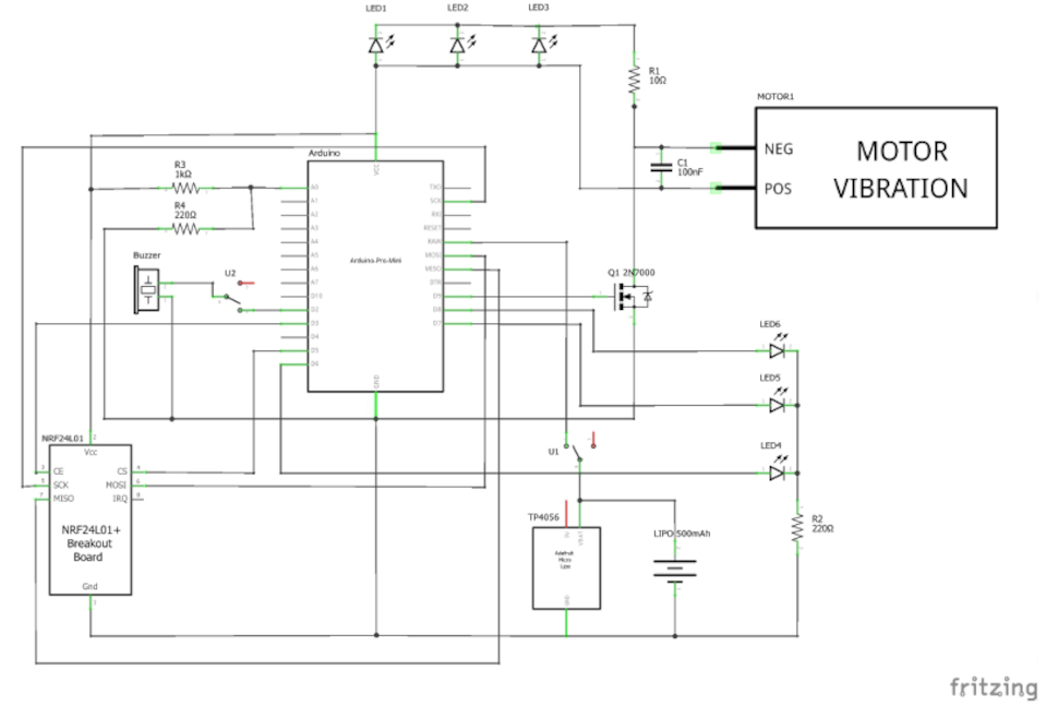
Receptor

El receptor está compuesto de un Arduino Mini Pro, y dispone de señal acustica, luminosa y vibración, además de un indicador de carga de batería. La señal acustica puede desactivarse mediante un interruptor.
Tiene los siguientes componentes:

  • Arduino Mini Pro 3.3v
  • TP4056 modulo de carga para bateria lipo
  • Batería lipo 3,7v 500mAh
  • NRF24L01+ para conexión inalambrica con el emisor
  • Motor de vibración
  • Buzzer
  • 3 LED blancos de 5mm
  • 3 LED verdes de 3mm
  • 2 interruptores
  • Transistor mosfet 2N7000
  • Resistencias 10(1), 1000(1), 220(2) Ohm
  • Condensador cerámico de 100nF

Descargar código para Arduino - Descargar -

Descargar modelo 3D (frontal) - Descargar -

Descargar modelo 3D (trasera) - Descargar -

Repetidor

El repetidor, para cubrir mayores distancias, está compuesto también de un Arduino Micro Pro.
Tiene los siguientes componentes:

  • Arduino Micro Pro
  • NRF24L01+ para conexión inalambrica con el receptor. Mejor utilizar un modulo preamplificado para aumentar la distancia
  • AMS1117 regulador de voltajeAMS1117 regulador de voltaje
  • Condensador cerámico 100nF

Dado que el NRF24L01+ se alimenta a 3.3v y el Arduino a 5v se utiliza un regulador AMS1117.

Descargar código para Arduino - Descargar -

Descargar modelo 3D caja (NRF24L01+ PA) - Descargar -

Descargar modelo 3D tapa (NRF24L01+ PA) - Descargar -

Descargar modelo 3D soporte NRF24L01 (NRF24L01+ PA) - Descargar -

Imágenes

Sensor

Sensor Detector de presencia

3D

Sensor Modelo 3D

Esquema

Sensor Esquema

Receptor

Receptor Móvil

3D

Receptor Modelo 3D

Esquema

Receptor Esquema

Repetidor

Repetidor Extender cobertura

3D

Repetidor Modelo 3D

Esquema

Repetidor Esquema

Arriba